2D CAD Drawing Chilled Water System Diagram AutoCAD File
Description
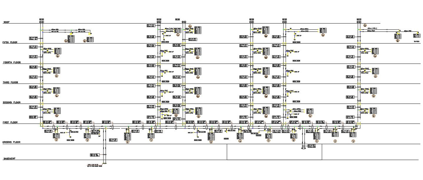
2D CAD Drawing Chilled Water System Diagram AutoCAD File; this is the drawing of the chilled water system with floor level dimension, texting detail, and much more detail related to water system, its a DWG file.
File Type:
DWG
File Size:
1.9 MB
Category::
Dwg Cad Blocks
Sub Category::
Autocad Plumbing Fixture Blocks
type:
Free
Uploaded by:
Rashmi
Solanki

