Mobile Network Tower 16x10m Site Layout CAD Model DWG file
Description
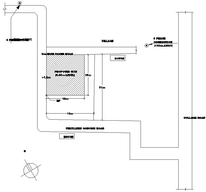
AutoCAD DWG drawing file shows a Mobile network tower 16X10m site layout design diagram. This drawing file shows the site layout of the telecommunication tower. The telephone tower location is on the house, the details are available in this drawing .check the details and download the AutoCAD dwg file.
File Type:
3d max
File Size:
407 KB
Category::
Structure
Sub Category::
Section Plan CAD Blocks & DWG Drawing Models
type:
Free

Uploaded by:
AS
SETHUPATHI

