15x15m residential first floor house plan AutoCAD drawing
Description
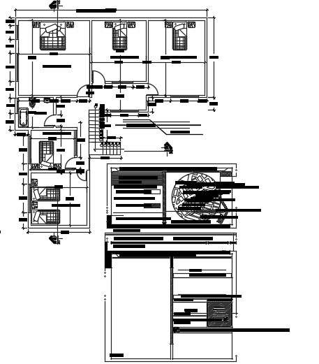
15x15m residential first floor house plan AutoCAD drawing is given in this file. The living room, master bedroom, two kid’s room, two guest room, and common bathrooms are available. For more details download the AutoCAD drawing is given in this file.
Uploaded by:

